当前位置: 网站首页 >> 团学动态 >> 通知公告 >> 正文

河南科技职业大学关于开展“出彩河职大人”2023最美大学生初选评审结果公示

发布者:团委宣传部 [发表时间]:2023-03-15 [来源]: [浏览次数]:

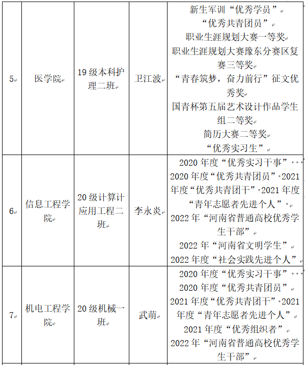
  根据河南科技职业大学关于开展“出彩河职大人”2023最美大学生评选活动的通知要求,经组织召开初评会,从推荐候选人中推选出 20 名“出彩河职大人”2023 最美大学生候选人,现将初评名单进行公示。

undefined

公示时间:2023年3月15日-2023年3月18日   

共青团河南科技职业大学委员会

2023年3月15日